[查阅更多]
我院宣讲作品在“牢记嘱托 见行见
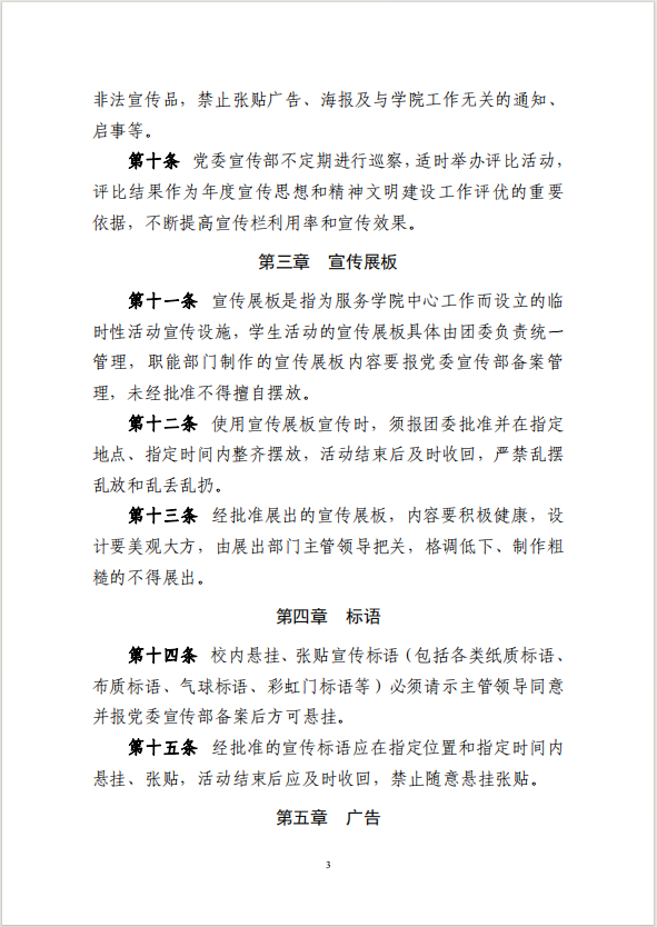
...
牢记嘱托 善作善成 | 学院组织开展
...
牢记嘱托 善作善成 | 唯实惟先谋发
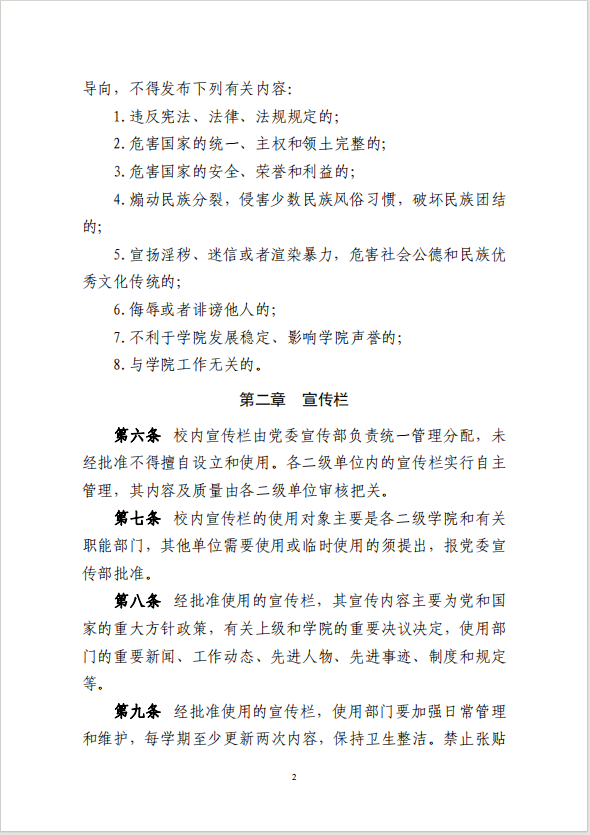
...
宣传工会党支部在渤轻集团党的二十
...
我院宣传工会党支部赴天津滨海汽车
...
宣传工会党支部开展主题党日活动
[查阅更多]
弘扬教育家精神 踏实践行“工匠精
...
杨国星:躬耕职教 潜心育人——弘
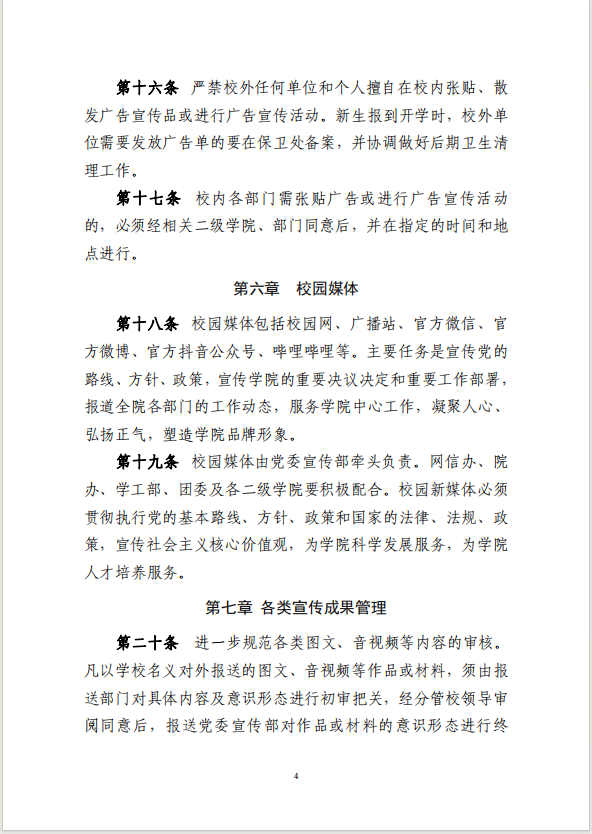
...
弘扬教育家精神,做新时代好老师—
...
弘扬教育家精神 涵养扎实学识 潜心
...
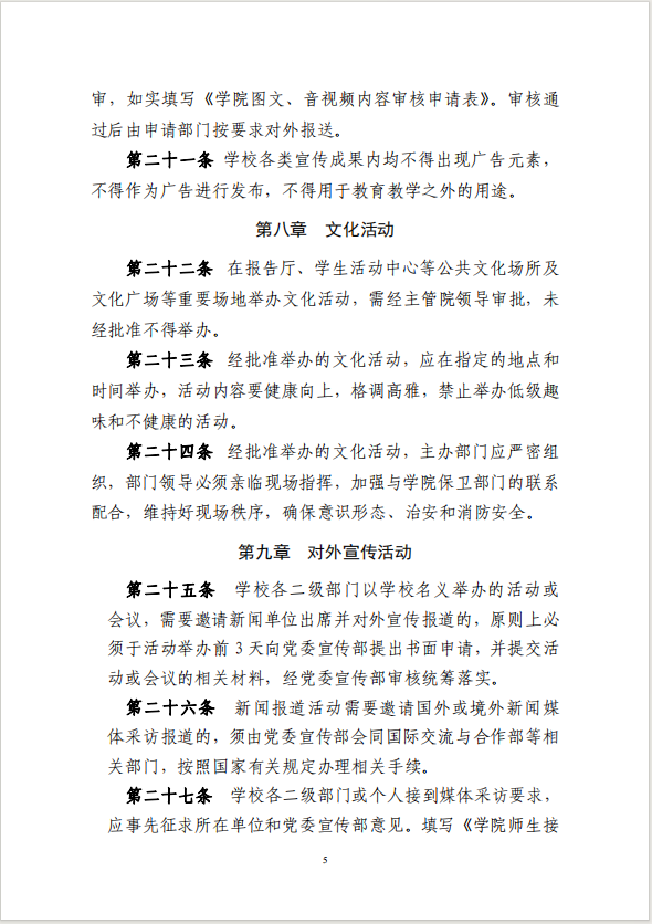
弘扬教育家精神,做有温度的教师:
...
大力弘扬教育家精神 | 踏实笃行,
...
[查阅更多]
党委中心组11月集中学习材料
党委中心组9月集中学习材料
专题四集体学习
专题四学习材料
专题三学习参考——习近平总书记广
...
专题三学习参考——中国式现代化专
...
内容显示页
当前位置: 制度文件
中共新利18平台委员会宣传舆论阵地管理办法
时间: 2023-12-01
新利官网app